![]() |
Mixxx
|
#include <enginecontrol.h>


Public Slots | |
| virtual void | trackLoaded (TrackPointer pTrack) |
| virtual void | trackUnloaded (TrackPointer pTrack) |
Signals | |
| void | seek (double fractionalPosition) |
| void | seekAbs (double sample) |
Public Member Functions | |
| EngineControl (const char *_group, ConfigObject< ConfigValue > *_config) | |
| virtual | ~EngineControl () |
| virtual double | process (const double dRate, const double dCurrentSample, const double dTotalSamples, const int iBufferSize) |
| virtual double | nextTrigger (const double dRate, const double dCurrentSample, const double dTotalSamples, const int iBufferSize) |
| virtual double | getTrigger (const double dRate, const double dCurrentSample, const double dTotalSamples, const int iBufferSize) |
| virtual void | hintReader (QList< Hint > &hintList) |
| void | setOtherEngineBuffer (EngineBuffer *pOtherEngineBuffer) |
| void | setCurrentSample (const double dCurrentSample, const double dTotalSamples) |
| double | getCurrentSample () const |
| double | getTotalSamples () const |
| virtual void | notifySeek (double dNewPlaypo) |
Protected Member Functions | |
| const char * | getGroup () |
| ConfigObject< ConfigValue > * | getConfig () |
| EngineBuffer * | getOtherEngineBuffer () |
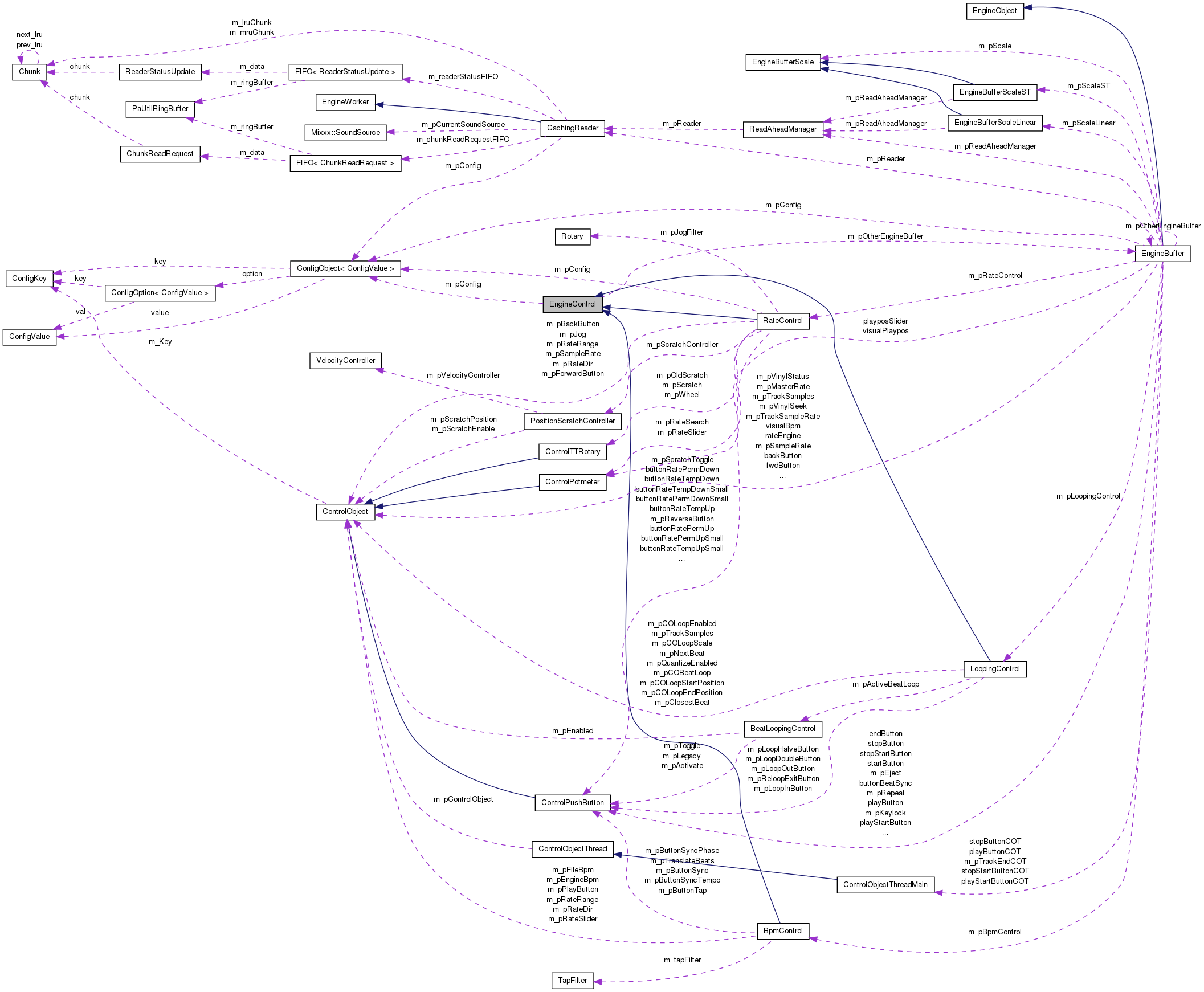
EngineControl is an abstract base class for objects which implement functionality pertaining to EngineBuffer. An EngineControl is meant to be a succinct implementation of a given EngineBuffer feature. Previously, EngineBuffer was an example of feature creep -- this is the result.
When writing an EngineControl class, the following two properties hold:
EngineControl::process will only be called during an EngineBuffer::process callback from the sound engine. This implies that any ControlObject accesses made in either of these methods are mutually exclusive, since one is exclusively in the call graph of the other.
Furthermore, most slots that are connected to Mixxx ControlObjects are safe to process without locking EngineBuffer/EngineControl owned values, since Mixxx only synchronizes ControlObjects in the SoundManager callback, and thus EngineBuffer::process (and correspondingly, EngineControl::process) are mutually exclusive to any ControlObject related slots that fire on an EngineControl. This is not true in every case, so when in doubt, ask a core developer.
Definition at line 39 of file enginecontrol.h.
| EngineControl::EngineControl | ( | const char * | _group, |
| ConfigObject< ConfigValue > * | _config | ||
| ) |
Definition at line 7 of file enginecontrol.cpp.
| EngineControl::~EngineControl | ( | ) | [virtual] |
Definition at line 16 of file enginecontrol.cpp.
| ConfigObject< ConfigValue > * EngineControl::getConfig | ( | ) | [protected] |
| double EngineControl::getCurrentSample | ( | ) | const |
| const char * EngineControl::getGroup | ( | ) | [protected] |
Definition at line 68 of file enginecontrol.cpp.
| EngineBuffer * EngineControl::getOtherEngineBuffer | ( | ) | [protected] |
Definition at line 76 of file enginecontrol.cpp.
| double EngineControl::getTotalSamples | ( | ) | const |
Definition at line 64 of file enginecontrol.cpp.
| double EngineControl::getTrigger | ( | const double | dRate, |
| const double | dCurrentSample, | ||
| const double | dTotalSamples, | ||
| const int | iBufferSize | ||
| ) | [virtual] |
Reimplemented in LoopingControl.
Definition at line 35 of file enginecontrol.cpp.
| void EngineControl::hintReader | ( | QList< Hint > & | hintList | ) | [virtual] |
Reimplemented in CueControl, and LoopingControl.
Definition at line 48 of file enginecontrol.cpp.
| double EngineControl::nextTrigger | ( | const double | dRate, |
| const double | dCurrentSample, | ||
| const double | dTotalSamples, | ||
| const int | iBufferSize | ||
| ) | [virtual] |
Reimplemented in LoopingControl.
Definition at line 28 of file enginecontrol.cpp.
| void EngineControl::notifySeek | ( | double | dNewPlaypo | ) | [virtual] |
Reimplemented in LoopingControl, and RateControl.
Definition at line 80 of file enginecontrol.cpp.

| double EngineControl::process | ( | const double | dRate, |
| const double | dCurrentSample, | ||
| const double | dTotalSamples, | ||
| const int | iBufferSize | ||
| ) | [virtual] |
Reimplemented in ClockControl, LoopingControl, QuantizeControl, and RateControl.
Definition at line 21 of file enginecontrol.cpp.

| void EngineControl::seek | ( | double | fractionalPosition | ) | [signal] |
| void EngineControl::seekAbs | ( | double | sample | ) | [signal] |

| void EngineControl::setCurrentSample | ( | const double | dCurrentSample, |
| const double | dTotalSamples | ||
| ) |
| void EngineControl::setOtherEngineBuffer | ( | EngineBuffer * | pOtherEngineBuffer | ) |
| void EngineControl::trackLoaded | ( | TrackPointer | pTrack | ) | [virtual, slot] |
Reimplemented in BpmControl, ClockControl, LoopingControl, QuantizeControl, and VinylControlControl.
Definition at line 42 of file enginecontrol.cpp.
| void EngineControl::trackUnloaded | ( | TrackPointer | pTrack | ) | [virtual, slot] |
Reimplemented in BpmControl, ClockControl, LoopingControl, QuantizeControl, and VinylControlControl.
Definition at line 45 of file enginecontrol.cpp.